1-марта-2026, 17:06 26 0
Усилитель имеет следующие основные технические характеристики:

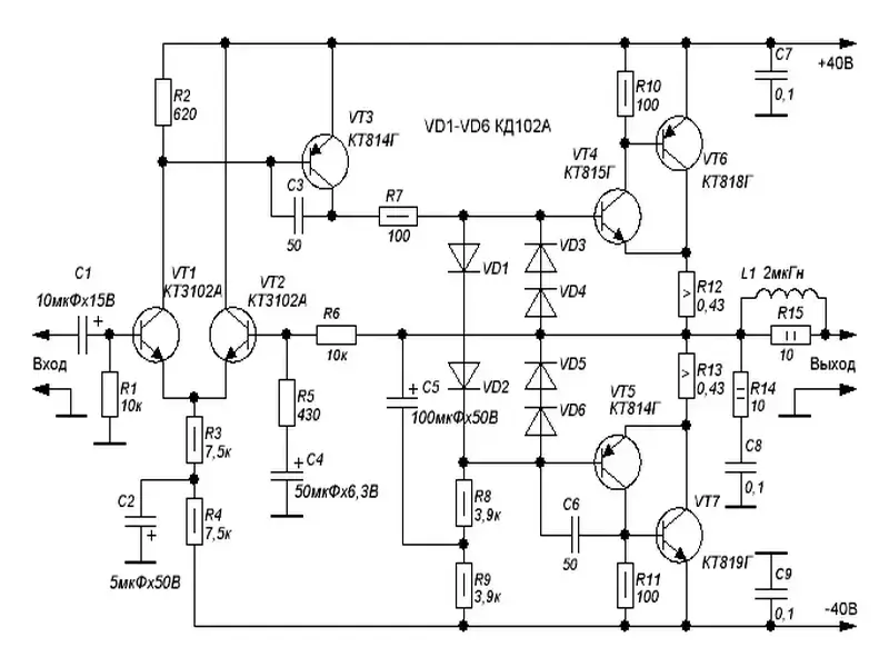
Он состоит из входного каскада (транзисторы VT1, VT2}, каскада усиления напряжения (VT3), выходного (VT4-VT7) и элементов защиты выходных транзисторов (VD3-VD6). Входной каскад выполнен по схеме дифференциального каскада с несимметричным выходом. Входной сигнал поступает на базу транзистора VT1 через разделительный конденсатор С1. Сигнал ООС подается с выхода через резистор R6 на базу транзистора VT2. Дифференциальный каскад сравнивает выходное напряжение с нулевым напряжением общего провода, и если по каким-либо причинам постоянное напряжение на выходе усилителя станет отличным от нуля, сигнал рассогласования с выхода дифференциального каскада поступает на выходной каскад, обеспечивая тем самым нулевое напряжение на выходе усилителя. С выхода дифференциального каскада сигнал поступает на усилитель напряжения и через резистор R7 на выходной каскад. Выходной каскад выполнен на составных комплементарных транзисторах VT4, VT6 и VT5, VT7, обладающих большим входным и весьма малым выходным сопротивлениями. Диоды VD1 и VD2 создают начальное смещение выходного каскада и обеспечивают температурную стабилизацию тока покоя выходных транзисторов. Через конденсатор вольтдобавки С5 подключается ПОС в цепь коллекторной нагрузки транзистора VT3, обеспечивая тем самым получение максимального размаха выходного напряжения. Диоды VD3, VD4 и VD5, VD6 защищают выходные транзисторы, шунтируя в случае перегрузки, переходы транзисторов. Элементы СЗ, С6, R14, C7, L1 предотвращают самовозбуждение усилителя на высоких частотах.
Для температурной стабилизации тока покоя выходных транзисторов диоды VD1 и VD2 устанавливают на общий с транзисторами VT6 VT7 теплоотвод. Катушка L1 намотана на резисторе R15 (МЛТ-2) и содержит 25 витков провода ПЭВ-2 0,8. Налаживание усилителя заключается в проверке правильности монтажа. При правильном монтаже и использовании исправных элементов даполнительной настройки не требуется. Для питания усилителя необходим двухполярный источник, обеспечивающий при напряжении 36 В ток не менее 1,2 А .
От себя добавлю то что усилитель не капризный, работает без всяких танцев с бубном. Главное это безошибочный монтаж. А то был момент давно вместо резистора на 620 ом влепили в килоомы)) . Ну и фото моей сборки, резал на коленке.

admin
27 мая 2025 21:56